产品中心
产品概述
产品概述:
LUGB系列涡街流量变送器,主要用于工业管道介质流体的流量测量,如气体、液体、蒸汽等多种介质。其特点是压力损失小,量程范围大,精度高,在测量工况体积流量时几乎不受流体密度、压力、温度、粘度等参数的影响。无可动机械零件,因此可靠性高,维护量小。仪表常数能长期稳定。插入式仪表在管道的插入口安装,球阀则可进行不断流装卸,以便在脏污介质中运行时定期清洗和维修。
本仪表采用压电应力式传感器,可靠性高,可在-20℃至+250℃的工作温度范围工作。有模拟标准信号,也有数字脉冲信号输出,容易与计算机系统配套使用,是一种比较先进理想的流量仪表。
所属类别:流量仪表系列
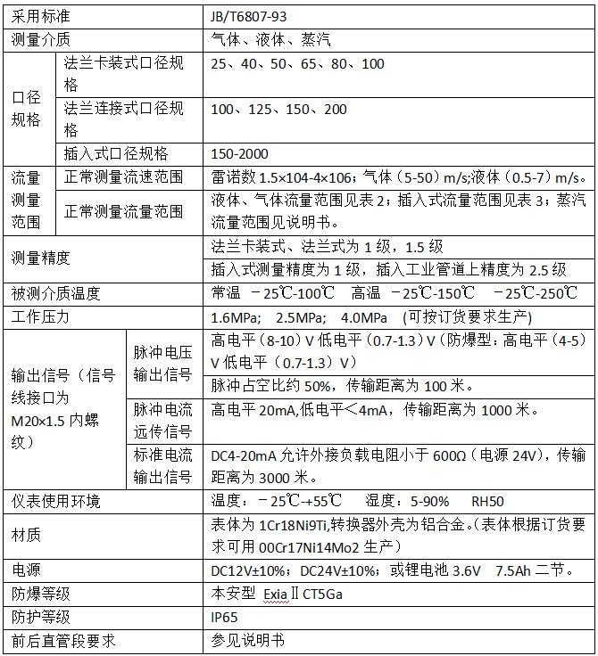
主要技术参数:
表1

流体、工况气体流量范围 表2

液(气)体插入式涡街流量计流量范围 表3

联系我们
推荐产品